首页
部门简介
部门简介
科研项目
项目申报
项目立项
结题
横向项目
公示
其它
学术动态
学术动态
专题讲座
科研制度
国家政策
省市政策
学院政策
道德建设
学术规范
学术不端行为查处
成果管理
成果申报
成果管理
成果奖励
成果公示
成果转化
成果查询
省级教学成果奖展示
优秀成果01:张先庚团队
优秀成果02:郑爽团队
优秀成果03:王景团队
科普基地
科普简介
科普制度
科普之窗
科普动态
学院官网
科研制度
国家政策
省市政策
学院政策
您现在的位置:
首页
>>
科研制度
>>
国家政策
>>
正文
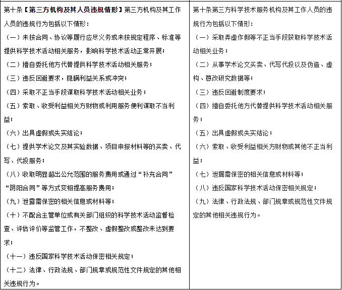
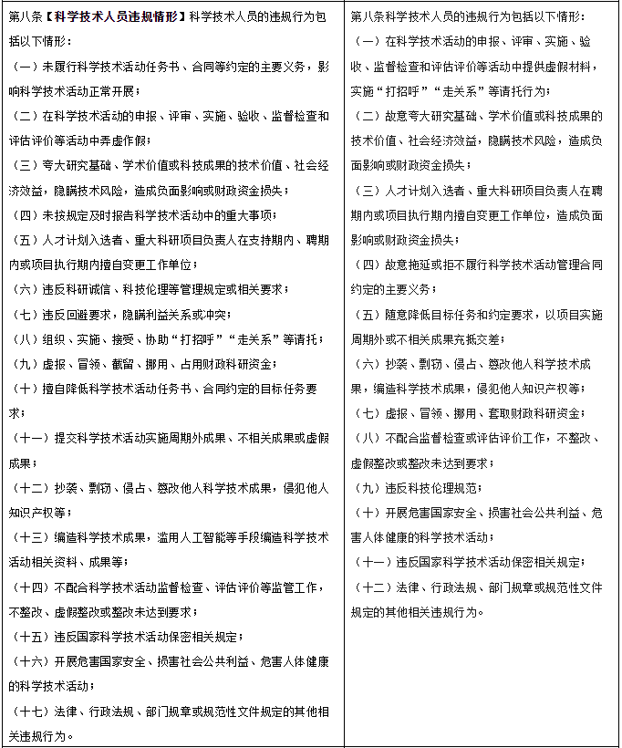
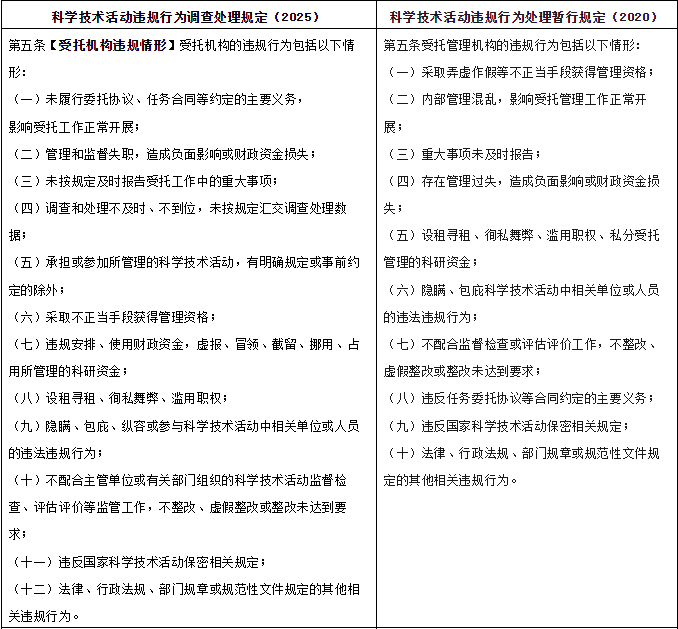
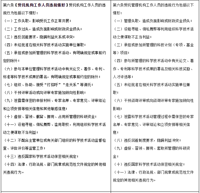
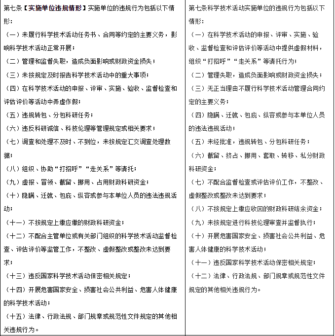
6类科技活动机构人员违规行为新旧对比(2025/2020)
2025年11月11日 09:34 点击:[]
上一条:
科学技术部令第22号 国家科学技术奖励条例实施细则
下一条:
科学技术活动违规行为调查处理规定(征求意见稿)
【
关闭
】